江南农村商业银行(以下简称“本行”)成立于2009年12月31日,系常州辖内原5家农村中小金融机构合并发起设立的全国首家地市级股份制农村商业银行。在中国银行业协会发布的“2020年中国银行业100强榜单”,我行位列全国第57位;在英国《银行家》杂志发布的“2020年全球银行1000强”榜单中,位列第330位,较去年排名上升了8位;主体长期信用等级为AAA。
至2021年6月末,我行注册资本97.26亿元,在编员工3900余人,营业网点206家,资产总额4442.91亿元,各项存款余额3362.95亿元,各项贷款余额2546.28亿元。现诚邀精英加盟,共创美好未来。本行将提供在当地具有竞争力的薪酬福利待遇和良好的职业发展平台。
一、基本条件
(一)遵纪守法,诚实守信,无违法违纪及其他不良记录;
(二)身心健康、责任心强,具有较好的团队协作精神和沟通表达能力,认同本行发展战略和企业文化;
(三)年龄35周岁以下(应聘者的年龄计算至2021年12月31日),境内外全日制本科及以上学历;
(四)业务类岗位需在国有银行、全国性股份制商业银行、城市商业银行有二年及以上正式员工工作经历;
(五)需满足应聘岗位的任职要求,同时符合我行亲属回避以及招聘录用管理的其他相关政策及规定。
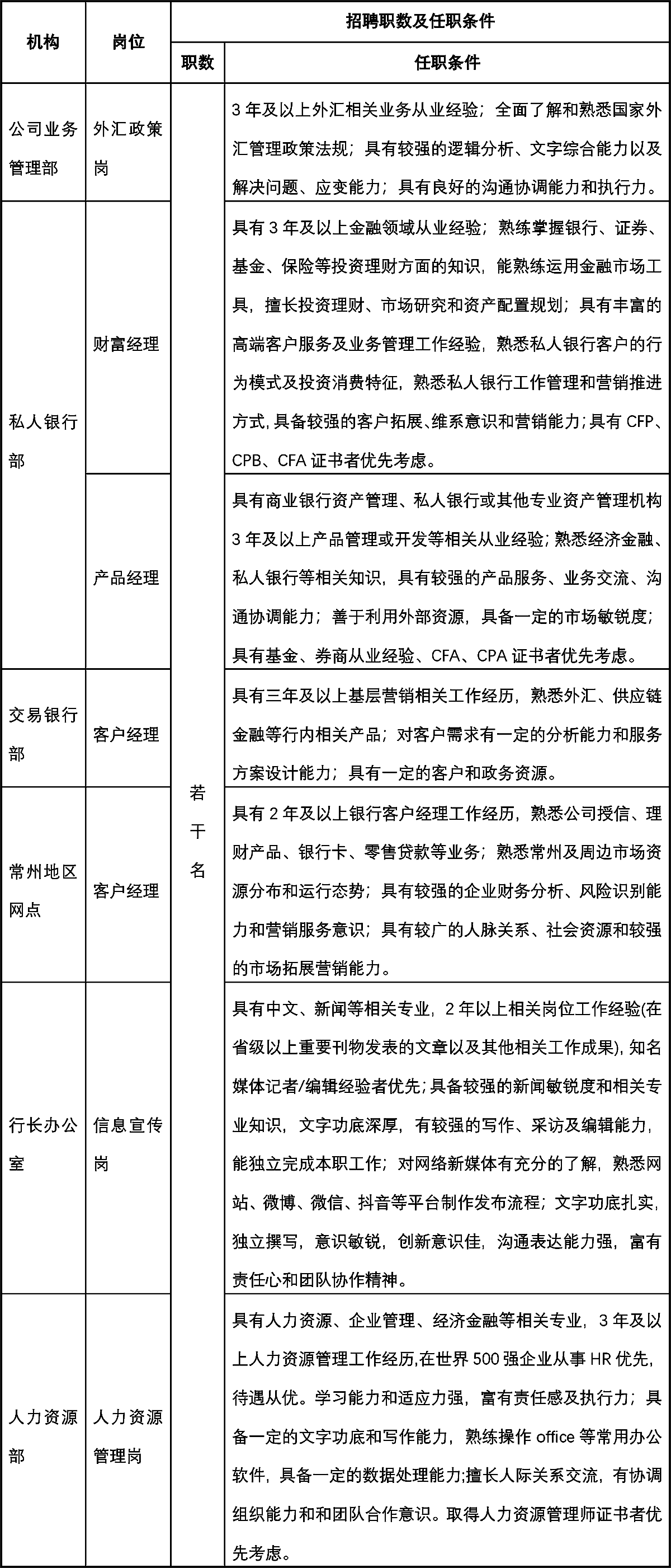
二、招聘岗位及任职要求

三、工作地点:
常州
四、招聘程序
招聘工作坚持“公开、平等、择优”原则,按照发布公告、网上报名、资格审核、面试、体检、背景调查、录用等程序进行。
报名方式:登录本行官网,进入“今日江南”板块“江南招聘”中“在线招聘”页面报名;也可直接登录http://hr.jnbank.com.cn:7011/zpWeb/报名。
五、应聘须知
(一)应聘者应使用IE浏览器访问本行官方网站进行岗位投递,每位应聘者只能投递一个岗位。报名过程如出现技术问题,请致电0519-81693062。
(二)本行将定期通过招聘电话或平台短信的方式通知初审通过人员,请保持注册手机通讯畅通。
(三)联系人:方先生 招聘电话:0519-89995175
本招聘公告有效期至人员招满为止,由江南农村商业银行负责解释。欢迎关注“江南农商银行”微信公众号,了解最新招聘动态。
江苏江南农村商业银行股份有限公司
2021年7月6日





