这里,宏大愿景正在走近现实。
好平台才有大未来。工商银行立志于打造一个基业长青的百年老店。在这一愿景中,我们更加注重人的发展。作为全球资产规模最大、资本实力最强的商业银行,工商银行多元化、全球化、科技化的发展战略为年轻人提供了施展才华、点亮梦想的广阔舞台。
这里,广阔天地大有可为。
“量大”:江苏分行是工行系统内规模最大、盈利最高的省级分行之一。
“面广”:江苏分行拥有近1100个分支机构,2.4万员工,为全省5000多万个人客户和近70万企事业单位提供金融服务。
“质优”:江苏分行各项管理制度规范,风险控制体系完备,不良额和不良率保持在同业先进水平。
“业精”:总省行为员工提供全方位的培训体系和职业通道。2019年全年培训人次达26.7万人次,人均培训次数14次,有效保障了员工个人的成长性和先进性。
这里,唯有奋斗不负芳华。
站在信贷超万亿的新平台,江苏分行正迎来新一轮的转型发展。博览十载工书勤,贤才辈出行天阔。欢迎大家立志于金融事业,和我们一道开创一流现代金融企业建设新局面,为推动中国银行业发展而奋斗,携手谱写属于每个人的精彩人生篇章!
一、招聘机构
省内各市分行,包括南京、无锡、徐州、常州、南通、连云港、淮安、盐城、扬州、镇江、泰州、宿迁分行。
二、招聘岗位(155人)
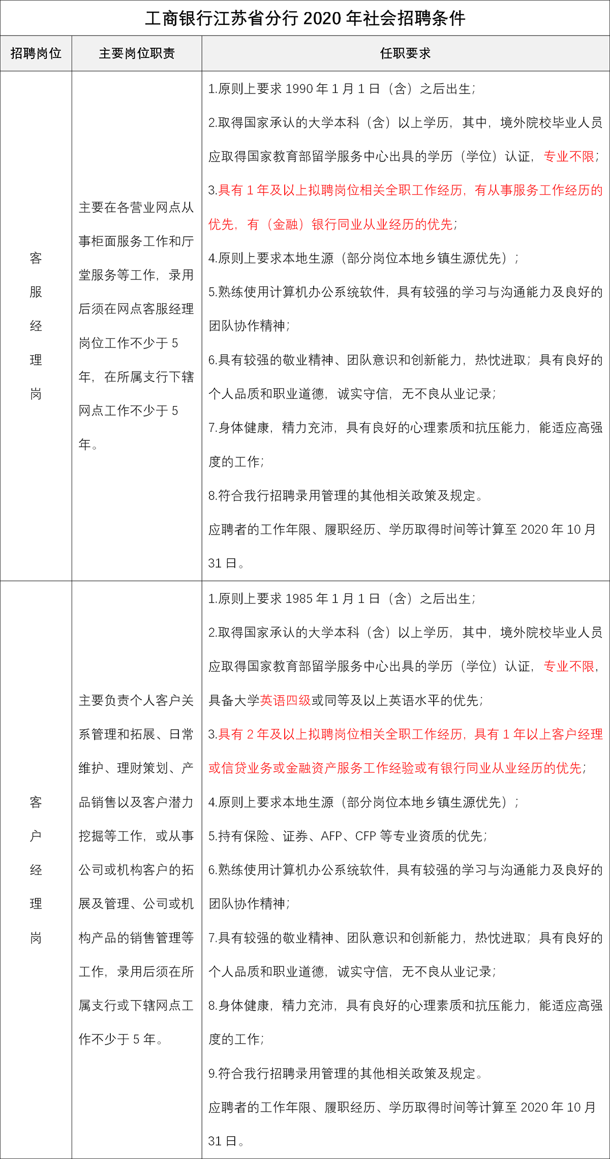
(一)客服经理岗位。主要在各营业网点从事柜面服务工作和厅堂服务等工作。录用后须在网点客服经理岗位工作不少于5年。
(二)客户经理岗位。主要负责个人客户关系管理和拓展、日常维护、理财策划、产品销售以及客户潜力挖掘等工作,或从事公司或机构客户的拓展及管理、公司或机构产品的销售管理等工作。
录用后须在所属支行或下辖网点工作不少于5年,各岗位招聘计划详见附件(2020年社会招聘计划)。每位应聘者限报考1家二级分行的1个岗位。

三、招聘条件
各岗位招聘条件详见附件(2020年社会招聘条件)。应聘者的工作年限、履职经历、学历取得时间等计算至2020年10月31日。学历信息通过教育部出具的学历学位证书(认证)进行认定,工作经历通过劳动合同(或相关主管部门的工作证明)、缴纳社保(公积金)、纳税清单等进行认定。
四、招聘程序
(一)网上报名。具体报名时间为2020年10月21日-11月8日。请应聘者注册并登录我行人才招聘官方网站(https://job.icbc.com.cn),或关注“中国工商银行人才招聘”、“三山街小宇宙”微信公众号,进入“社会招聘”栏目查阅江苏省分行2020年社会招聘公告,在线填写个人简历,完成职位申请,并按相关格式要求上传电子版证件照和生活照。
(二)资格审查。我行将根据招聘条件对应聘者进行资格审查,并根据岗位需求分布及报名情况等,择优甄选确定入围笔试人员。
(三)笔试、面试。11月中旬左右开始,具体时间和地点安排,请以电话、短信或邮件通知为准。
(四)背景调查、体检、签约录用。
五、注意事项
(一)本次招聘统一采取网上报名方式,招聘期间,我行将通过手机短信或电子邮件等方式与应聘者联系,请保持通信畅通。
(二)应聘者应对申请资料信息的真实性负责。如与事实不符,我行有权取消其应聘资格,解除相关协议约定。
(三)我行从未成立或委托成立任何考试中心、命题中心等机构或类似机构,从未编辑或出版过任何招聘考试参考资料,从未向任何机构提供过招聘考试相关的资料和信息。
(四)了解更多招聘讯息及相关动态,敬请关注“中国工商银行人才招聘”、“三山街小宇宙”微信公众号。
(五)我行有权根据报名情况,调整部分岗位的招聘计划,并在法律允许的范围内对整个招聘活动享有最终解释权。
六、联系方式
电子邮箱:zhaopin2020@js.icbc.com.cn(不接收简历,只接受咨询)
南京分行:025-58518691
无锡分行:0510-82227031
徐州分行:0516-83734787
常州分行:0519-88179511
南通分行:0513-83558886、81566626
连云港分行:0518-85577832
淮安分行:0517-83910687
盐城分行:0515-89083533
扬州分行:0514-82106322、87859652
镇江分行:0511-85038210
泰州分行:0523-86239714
宿迁分行:0527-84359350
省分行:025-52858000-6602、52858262、52858223
中国工商银行江苏省分行期待与您同行!



